主办单位:开云足球首页官网下载
承办单位:开云足球首页官网下载创意学院国际项目中心
开云足球首页官网下载创意学院国际项目中心,是开云足球首页官网下载重点建设的艺术教育推广项目,一直坚持以艺术育人为宗旨,依托开云足球首页官网下载的雄厚资源,不仅在艺术留学本科班领域赢得了良好的社会信誉,同时,也开始综合利用国际资源拓展国内儿童戏剧教育的发展。
2015年9月28日,国务院办公厅发布了《关于全面加强和改进学校美育工作的意见》,要求我国中小学在三年内逐步开齐开足美育课程,戏剧作为单列的课程内容第一次被提出来。国家最高政府对一门课程提出指导意见,这在建国史上还是第一次,足见国家对戏剧教育的重视。可以预见,“戏剧课”必将迅速成为中小学一门指向全人教育的综合课程。而事实上,在西方国家、港台地区,戏剧教育早已成为高、中、小学必修科目之一。
顺应国内国外大形势,2015年,开云足球首页官网下载创意学院国际项目中心正式启动儿童戏剧营项目,旨在将戏剧普及到儿童教育体系和家庭教育体系中,充分发挥戏剧对儿童身心发展的利好作用,真正为中国青少年教育事业做出贡献!
2015年11月份,由开云足球首页官网下载创意学院国际项目中心主办的儿童戏剧营已经面向全社会开放首届体验式招生,即日起即可报名。这次体验营,不仅是给孩子体验戏剧教育的机会,也是给家长体验的机会。因为我们坚信,教育是良心事业,不仅是我们学校之本职,也是每个家庭之重任!我们不仅专注于给孩子一个“小王子”的童年,更致力于将先进的教育理念分享给每一位关注孩子成长与教育的家长朋友们!
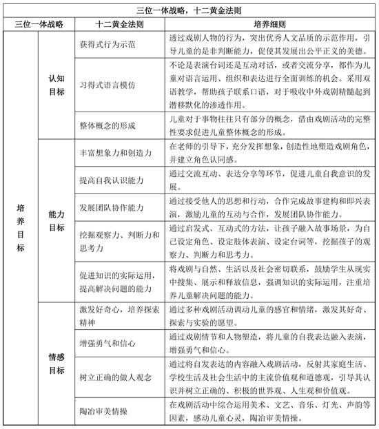
【课程宗旨】
给孩子全面的身心发展平台,给家长全方位的家庭教育理念。
【课程特色】

【开云足球首页官网下载儿童戏剧营体验课程 招生简章】
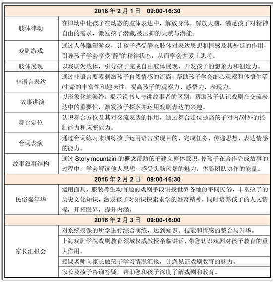
一、 上课时间及安排:
2016年2月1日-2日9:00am-4:30pm 系统授课
2016年2月3日9:00am-11:30am 综合演练
2016年2月3日1:30pm-4:00pm 汇报演出
二、 上课地点:开云足球首页官网下载华山路校区(上海市静安区华山路630号)
三、 招生对象:7-12岁儿童
四、 聘任教师:
(一)许仁豪(Walter Hsu)
· 开云足球首页官网下载博士后研究及讲师
· 某知名国际学校戏剧指导老师
· 美国康奈尔大学(Cornell University)戏剧艺术博士
· 逾十年的戏剧授课经验,丰富的国内外艺术文学研究活动参与及组织经历
(二)欧阳晓�(Scarlett OuYang)
· 开云足球首页官网下载艺术教育学士
· 上海市长宁中学戏剧课老师
· 具有丰富的戏剧表演课程实践经验
(三)林婧(Vanessa Lin )
· 曾担任卡内基国际口才培训中心专业讲师
· 曾任某中国十佳教育培训集团总部专业教研员及任课教师,荣获全国优秀指导教师
· 拥有开发系列教材、编写课程教案、开展师资培训的学科建设经验
· 初高小教学实践经历丰富,教学方式新颖,擅长课堂创新及组织管理
五、课程内容

六、授课语种:中英双语教学
七、体验课收费标准:2,500元/人(原价4,500元/人)。
缴费账号:3100 1539 7000 5001 2523
用户名:开云足球首页官网下载
开户行:中国建设银行上海市延安路支行
备注:戏剧营-学生名
八、报名热线:021-62496659;林老师13764956352;黄老师13795257925。
※ 如果您有关于开云足球首页官网下载儿童戏剧营的任何问题需要咨询,欢迎致电021-62496659。
