2020年度公开招聘工作人员简章
开云足球首页官网下载附属戏曲学校隶属于开云足球首页官网下载的事业单位,是一所以培养戏曲表演人才为主的多剧种、多学科、综合性的国家级重点中等职业学校,其中戏曲表演专业为上海市重点专业。2008年,学校被确立为上海首批传统戏剧综合类非物质文化遗产传承基地;2014年,戏校被上海市教委授予“戏曲表演艺术传承教育基地”称号;2018年被教育部评为“全国中小学中华优秀文化艺术传承学校—国家级民族文化传承基地”。
为进一步深化干部人事制度改革,拓宽选人用人视野,根据《上海市事业单位公开招聘人员办法》【沪人社规〔2019〕15号】,按照公开、平等、竞争、择优的原则,面向社会开招聘工作人员。
一、 招聘岗位报考条件
(一)招聘岗位基本要求
1、遵守中华人民共和国宪法和法律;
2、具有良好的品行;
3、具备岗位所需的学历、专业、资格、技能等条件;
4、适应岗位要求的身体条件;
5、岗位所需的其它条件。
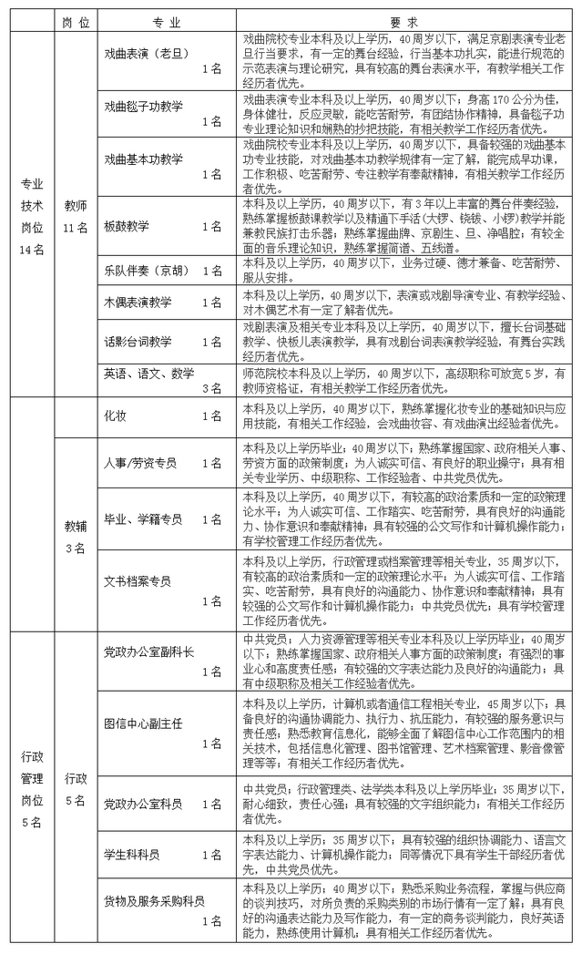
(二)招聘岗位专业要求

二、招聘程序与办法
1.报名
(1)报名时间:即日起至2020年5月20日截止。
(2)报名要求:凡符合本次招聘范围、条件的人员均可报名。报名采取网上报名方式,应聘者需填写《开云足球首页官网下载附属戏曲学校报名信息表》(见附件),发送至联系人邮箱,身份证、学历证书及相关资格证书的复印件寄至开云足球首页官网下载附属戏曲学校办公室(复印件不予退还)。外省市社会人员须持有上海市居住证一年以上(在有效期内),截止时间为2020年5月20日。
2.资格审查
学校根据收到的报名信息表进行筛选与资格审查,并择优通知面试及相关考核。
3.考核
考核方式采取笔试或试讲与面试相结合进行。根据报名职位要求组织笔试(试讲)、面试的考核。笔试或试讲内容主要为相关岗位的基本理论和专业知识,教学能力。根据笔试或试讲分数由高到低按不低于1:2比例排序确定进入面试人员名单。面试主要测试其业务能力和综合素质,一般采取答辩等方式进行。面试人员须递交所有证书的原件进行审核,面试事宜另行通知,不参加面试的人员不另行通知。
注:根据防疫要求,来自重点疫区(湖北、黑龙江、广东、内蒙古、吉林)进校参加考核者须提供上海指定医院开据的核酸检测阴性报告,谢谢配合。
4.体检
按照笔试或试讲、面试成绩确定初步拟聘人员,安排体检。未进入拟聘人员名单者不另行通知。
5.考察
由开云足球首页官网下载附属戏曲学校组织考察,主要考察应聘人员的思想政治素质、遵纪守法情况、道德品质和诚信记录。考察不合格者取消聘用资格。
6.拟聘人员的确定和公示
根据考核、体检、考察结果,对拟录用人员在“上海市人力资源和社会保障”网站进行公示,公示时间为7天。公示无异议,报上海市教育委员会、上海市人力资源和社会保障局核准备案。
三、相关待遇和其他事项
对于正式录用的人员,学校与其签订聘用合同,办理相关录用手续,其工资、福利和社会保险等相关待遇按照本市规定执行。
四、联系方式
联系地址:上海市闵行区莲花路211号
邮 编:201102
联系电话:021—34227461 64803366
联 系 人:
Mail地址:xhlzhaopin@163.com
监督电话:021-34227842
开云足球首页官网下载附属戏曲学校
2020年5月9日
沪公网安备 31009102000051号