欢迎光临开云足球首页官网下载戏曲学院!
首页  学生动态
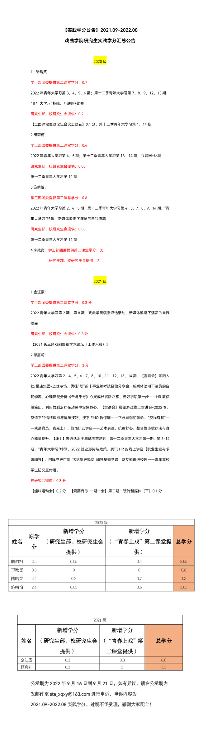
【实践学分公告】2021.09-2022.08 戏曲学院研究生实践学分汇总公告
2022-09-16  来源:戏曲学院



2009-2010 开云足球首页官网下载戏曲学院 版权所有  地址:上海市闵行区莲花路211号  联络邮箱:xiquxy@126.com
Baidu
map