上戏主页
网站地图
首页
信息公开指南
信息公开目录
信息公开栏目
学校概览
学校基本情况
学校领导班子成员及分...
章程及制度
依法治校
学术委员会相关制度及...
学校教职工代表大会相...
规划计划
学校总体发展规划
年度工作计划
学科建设规划
改革和发展项目
教学管理
学科专业设置
开设课程总数、教学计...
教师结构
教学评估及专业评估
本科教学质量报告
研究生教育质量报告
美育(艺术教育)发展...
学生体质健康测试
科研管理
申报
立项
科研成果获奖
学校艺术成果转化(暂...
实验室及图书馆配置
本科招生
春季招生章程(含招生...
春季招生成绩及预录取...
春季招生录取结果
春季招生咨询及申诉渠...
秋季招生章程、简章(...
秋季招生成绩、公告
秋季招生录取结果
秋季招生咨询及申诉渠...
我校无专科、中职毕业...
研究生招生
研究生招生规定、公告
研究生招生简章(章程...
参加复试考生相关成绩...
拟录取考生名单
咨询及申诉渠道
继续教育招生
继续教育招生章程、简...
继续教育招生流程、公...
继续教育拟录取名单公...
专业进修班招生信息
继续教育招生咨询及申...
学位管理
学位评定管理办法、学...
同等学力资格审查和水...
学风建设
学风建设机构
学术规范制度
学术不端行为查处机制
年度学风建设工作报告
学生事务管理
学生管理规定
学生奖助学金申请与管...
学生奖励处罚办法
毕业生就业质量年度报...
学生申诉途径与处理
教师人事
教师和其他专技岗位设...
学校教职工招聘信息
高校教师职称评审公示
教师人才队伍建设
教职工理论学习提示
基层党建
高校教师申诉途径与处...
财务管理
教育收费项目及标准
财务与资产管理制度
收支预算总表
收入预算表
支出预算表
财政拨款支出预算表
收支决算总表
收入决算表
支出决算表
财政拨款支出决算表
基建工程与采购管理
招标情况
中标结果
各类建设项目与维修工...
年度建设项目与维修工...
公务用车信息统计
国际交流与合作
对外交流项目
国际学生管理制度及规...
国际学生招生简章
中外合作办学机构和项...
国际学生收费标准、奖...
监督工作
学校监督受理机构
招生考试申诉监督
学生工作申诉监督
教师人事申诉监督
后勤保障
宿管制度及服务信息
食品卫生安全管理
公共安全应急预案及相...
学生医保制度及管理办...
节能管理
信息公开年报
开云足球首页官网下载信息公开...
信息公开规章制度
信息公开申请
便民服务
互动交流
网上征求意见
网上咨询
网上信访
网上公示
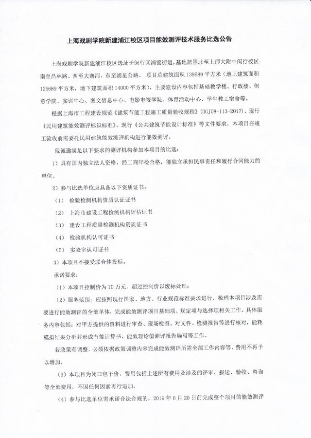
开云足球首页官网下载新建浦江校区项目能效测评技术服务必选公告
发布者:基建处
发布时间:2019-05-24
浏览次数:
1104
map